(一)招聘计划
(二)人才引进类别与相关说明
基本要求:引进人才指全职来校工作的教学科研人员,一般应具有博士学历学位,遵纪守法、身心健康、爱岗敬业、治学严谨,热爱教育事业,具有良好的道德修养和较高的学术素养,符合杭州市人才引进政策要求。
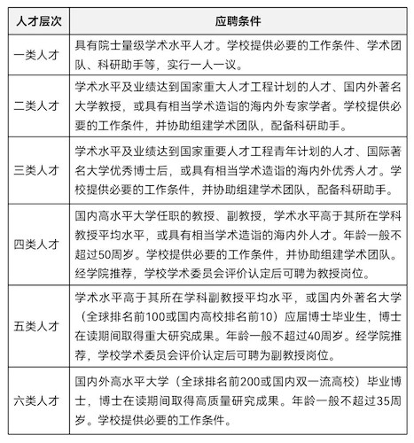
1.人才类型
在线之家 高层次人才引进分类表
2. 相应待遇

3.杭州城西科创大走廊人才专项政策
人才可享受杭州城西科创大走廊人才专项政策,具体如下:
4.其他说明
(1)紧缺人才。对于学院紧缺学科方向人才其年龄等可适当放宽。
(2)不唯“帽子”。不具有国家级人才称号但业绩特别突出者,或在本学科、相关领域与行业具有较高影响力者,根据其业绩、影响 力等综合情况,经学校学术委员会评价后可参照相应人才类别引进。团队引进以团队负责人为主要考察对象,在综合考量团队成员业绩基础上可特殊对待。
(3)服务期。学校提供的住房补贴、科研启动费等均有服务期十年的要求。
(4)其他服务。学校将提供校内周转精装修公寓、协助解决子女上学、附属医院就医等服务。
(三)报名方式
(1)有关材料
个人简历(含基本情况、教育经历、工作经历、项目、论文、奖励等)
(2)联系方式
联系人:项漪,联系电话:0571-28867633。
联系方式:E-mail:20107027@zxzjys.net
我们真诚欢迎各类人才来在线之家 工作!
附件:在线之家 教师应聘申请表
在线之家
2024年2月26日